阳春三月青春起航,百企送岗古城扬帆!为着力满足高校毕业生等青年群体的就业创业需求,助力重点企业招才引智,2023年西安市春季大型人才招聘会暨高校毕业生专场招聘会即将开启!本周六,省体育场,我们不见不散。
活动主题
2023年西安市春季大型人才招聘会暨高校毕业生专场招聘会
组织机构
主办单位:
西安市人力资源和社会保障局
西安市工业和信息化局
西安市商务局
西安市退役军人事务局
西安市国有资产监督管理委员会
西安市总工会
西安市妇女联合会
西安市残疾人联合会
中共西安市碑林区委
西安市碑林区人民政府
承办单位:
西安市人才服务中心
西安市就业服务中心
西安市职业介绍服务中心
中共西安市碑林区委人才工作领导小组办公室
西安市碑林区人力资源和社会保障局
协办单位:
各区县、开发区人社部门
西安地区相关高校就业指导中心
碑林区长安路街道办事处
碑林环大学创新产业带管委会
西安人力资源服务行业协会
秦云就业小程序
西安市人才网
陕西新才网络技术股份有限公司
西安家庭服务业协会
支付宝
第一人才网
媒体支持:
陕西广电融媒体集团(台)新闻中心起点新闻
西安广播电视台(集团)
西安报业传媒集团
华商传媒集团
现场招聘会时间
2023年3月25日(星期六)14:00-18:00
现场招聘会地点
陕西省体育场东门里广场
公交:乘坐12路/605路/26路/教育专线/521路/224路/701路/31路至省体育场公交站。
地铁:乘坐地铁2号线至体育场地铁站A口。

服务对象
我市应往届高校毕业生、各类人才及其他有就创业需求的人员。
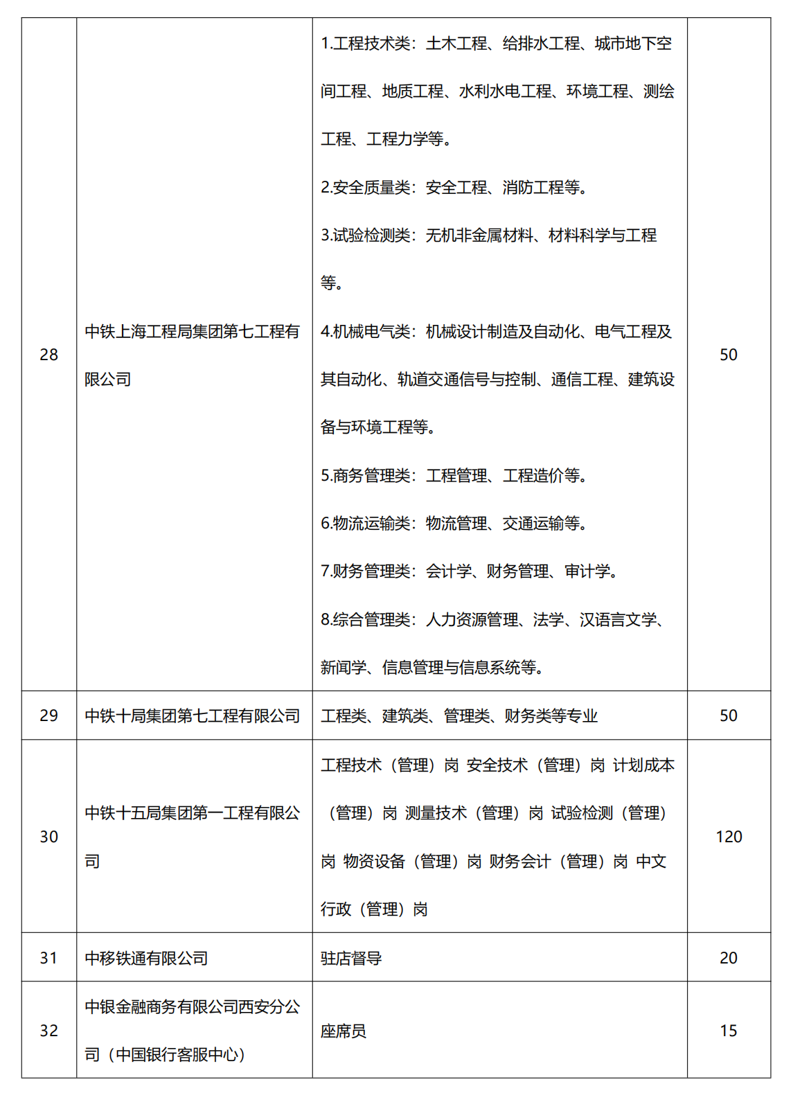
参会单位和岗位信息





































求职者参会方式
本次活动采取现场招聘会+线上招聘会+直播带岗的方式同步开展,无法现场参会的小伙伴可以通过以下平台云参会,三个通道找到心仪岗位的几率更大哦。
(一)线上招聘会平台
1.猫头英云人才市场
参会网址:https://blyrc.cnxincai.com
2.猎聘
参会网址:https://www.liepin.com/city-xian/
3.前程无忧网
参会网址:https://www.51job.com/xian/
4.显摆招聘网
参会网址:https://www.xbjob.com/zphnet/c_show-id_716.html
5.智联招聘
参会网址:https://www.xasblq.zhaopin.com
(二)直播带岗平台
1.陕西电视台起点新闻

2.西安电视台



3.华商报



4.猫头英云人才市场

